Service
Service
Service既不是一个线程,Service通常运行在当成宿主进程的主线程中,所以在Service中进行一些耗时操作就需要在Service内部开启线程去操作,否则会引发ANR异常。
也不是一个单独的进程。除非在清单文件中声明时指定进程名,否则Service所在进程就是application所在进程。
生命周期
服务要在清单文件中声明
如果组件通过调用
startService()启动服务(这会引起对onStartCommand()的调用),则服务会一直运行,直到其使用stopSelf()自行停止运行,或由其他组件通过调用stopService()将其停止为止。如果组件通过调用
bindService()来创建服务,且未调用onStartCommand(),则服务只会在该组件与其绑定时运行。当该服务与其所有组件取消绑定后,系统便会将其销毁。onStartCommand()返回值
- START_STICKY = 1:service所在进程被kill之后,系统会保留service状态为开始状态。系统尝试重启service,当服务被再次启动,传递过来的intent可能为null,需要注意。
- START_NOT_STICKY = 2:service所在进程被kill之后,系统不再重启服务
- START_REDELIVER_INTENT = 3:系统自动重启service,并传递之前的intent
默认返回START_STICKY。
前台服务
- 请求前台权限
1
<uses-permission android:name="android.permission.FOREGROUND_SERVICE"/>
- MainActivity.java
1
2
3
4
5
6
7
8
9
10
11
12
13
14
15
16
17
18
19
20
21
22
23
24
25
26
27
28
29
30
31
32
33
34
35
36
37
38
39
40
41
42
43
package com.example.myService;
import android.content.Intent;
import android.os.Bundle;
import android.view.View;
import android.widget.Button;
import androidx.appcompat.app.AppCompatActivity;
import com.example.myService.service.MyService;
public class MainActivity extends AppCompatActivity {
private Button btn_start;
private Button btn_stop;
private static final String TAG = "xxx";
@Override
protected void onCreate(Bundle savedInstanceState) {
super.onCreate(savedInstanceState);
setContentView(R.layout.activity_main);
btn_start = findViewById(R.id.btn_start);
btn_stop = findViewById(R.id.btn_stop);
Intent intent = new Intent(MainActivity.this, MyService.class);
btn_start.setOnClickListener(new View.OnClickListener() {
@Override
public void onClick(View view) {
startService(intent);
}
});
btn_stop.setOnClickListener(new View.OnClickListener() {
@Override
public void onClick(View view) {
stopService(intent);
}
});
}
}
- MyForegroundService.java
1
2
3
4
5
6
7
8
9
10
11
12
13
14
15
16
17
18
19
20
21
22
23
24
25
26
27
28
29
30
31
32
33
34
35
36
37
38
39
40
41
42
43
44
45
46
47
48
49
50
51
52
53
54
55
56
57
58
59
60
61
62
63
64
65
66
67
68
69
70
71
72
73
74
75
76
77
78
79
80
81
package com.example.myService.service;
import android.app.Notification;
import android.app.NotificationChannel;
import android.app.NotificationManager;
import android.app.PendingIntent;
import android.app.Service;
import android.content.Intent;
import android.graphics.BitmapFactory;
import android.graphics.Color;
import android.os.IBinder;
import android.util.Log;
import androidx.annotation.Nullable;
import androidx.core.app.NotificationCompat;
import com.example.myService.activity.BindingActivity;
import com.example.myService.R;
public class MyForegroundService extends Service {
private static final int NOTIFICATION_ID = 1; // 不能为0
public static final String CHANNEL_ID = "channel_id";
private static final String TAG = "xxx";
@Override
public void onCreate() {
super.onCreate();
Log.d(TAG, "MyForegroundService onCreate: ");
}
@Override
public int onStartCommand(Intent intent, int flags, int startId) {
Log.d(TAG, "MyForegroundService onStartCommand: ");
// 获取通知管理器类对象
NotificationManager notificationManager = (NotificationManager) getSystemService(NOTIFICATION_SERVICE);
// 通知渠道,参数3是通知重要程度
NotificationChannel notificationChannel = new NotificationChannel(CHANNEL_ID, "测试通知", NotificationManager.IMPORTANCE_HIGH);
notificationManager.createNotificationChannel(notificationChannel);
// 点击通知后触发的Intent
Intent notificationIntent = new Intent(this, BindingActivity.class);
PendingIntent pendingIntent = PendingIntent.getActivity(getApplicationContext(), 0, notificationIntent , 0);
// RemoteViews remoteViews = new RemoteViews(this.getPackageName(), R.layout.notification_layout);
// Builder构造器创建Notification对象
Notification notification = new NotificationCompat.Builder(this, CHANNEL_ID)
.setContentTitle("通知标题")
.setContentText("通知详情")
.setAutoCancel(true) // 点击通知后自动消失
.setSmallIcon(R.drawable.ic_launcher_background)
.setContentIntent(pendingIntent) // 点击后触发的Intent
.setColor(Color.parseColor("#FF0000")) // 小图标颜色
.setLargeIcon(BitmapFactory.decodeResource(getResources(), R.drawable.dog)) // 通知右侧大图标
// .setContent(remoteViews)
.build();// id和上面一致
// 参数一是唯一的通知标识
startForeground(NOTIFICATION_ID, notification);
return super.onStartCommand(intent, flags, startId);
}
@Override
public void onDestroy() {
super.onDestroy();
Log.d(TAG, "MyForegroundService onDestroy: ");
stopForeground(true); // 停止前台服务
}
@Nullable
@Override
public IBinder onBind(Intent intent) {
Log.d(TAG, "MyForegroundService onBind: ");
return null;
}
}
- NotificationActivity.java
1
2
3
4
5
6
7
8
9
10
11
12
13
14
15
16
17
18
19
package com.example.myService;
import android.app.Activity;
import android.os.Bundle;
import android.util.Log;
import androidx.annotation.Nullable;
public class NotificationActivity extends Activity {
private static final String TAG = "xxx";
@Override
protected void onCreate(@Nullable Bundle savedInstanceState) {
super.onCreate(savedInstanceState);
Log.d(TAG, "onCreate: NotificationActivity");
}
}
绑定服务
- 如果您确实允许服务同时具有已启动和已绑定状态,那么服务启动后,系统不会在所有客户端均与服务取消绑定后销毁服务,而必须由您通过调用
stopSelf()或stopService()显式停止服务。 - 可以将多个客户端同时连接到某项服务。但是,系统会缓存
IBinder服务通信通道。换言之,只有在第一个客户端绑定服务时,系统才会调用服务的onBind()方法来生成IBinder。然后,系统会将该IBinder传递至绑定到同一服务的所有其他客户端,无需再次调用onBind()。 - 当最后一个客户端取消与服务的绑定时,系统会销毁该服务(除非还通过
startService()启动了该服务)。
扩展Binder类
- 服务仅供本地应用使用,且无需跨进程工作,应该实现自有
Binder类,让客户端通过该类直接访问服务中的公共方法。 - 使用
- 在您的服务中,创建可执行以下某种操作的Binder实例:
- 包含客户端可调用的公共方法。
- 返回当前的
Service实例,该实例中包含客户端可调用的公共方法。 - 返回由服务承载的其他类的实例,其中包含客户端可调用的公共方法。
- 从
onBind()回调方法返回此Binder实例。 - 在客户端中,从
onServiceConnected()回调方法接收Binder,并使用提供的方法调用绑定服务。
- 在您的服务中,创建可执行以下某种操作的Binder实例:
- 只有当客户端和服务处于==同一应用和进程内==(最常见的情况)时,此方式才有效。
- BindingActivity.java
1
2
3
4
5
6
7
8
9
10
11
12
13
14
15
16
17
18
19
20
21
22
23
24
25
26
27
28
29
30
31
32
33
34
35
36
37
38
39
40
41
42
43
44
45
46
47
48
49
50
51
52
53
54
55
56
57
58
59
60
61
62
63
64
65
66
67
68
69
70
71
72
73
74
75
76
77
78
79
80
81
82
83
84
85
86
87
package com.example.myService;
import android.content.ComponentName;
import android.content.Context;
import android.content.Intent;
import android.content.ServiceConnection;
import android.os.Bundle;
import android.os.IBinder;
import android.util.Log;
import android.view.View;
import android.widget.Toast;
import androidx.annotation.Nullable;
import androidx.appcompat.app.AppCompatActivity;
import com.example.myService.service.MyBindService;
public class BindingActivity extends AppCompatActivity {
private static final String TAG = "xxx";
private MyBindService mService;
private boolean mBound = false;
@Override
protected void onCreate(@Nullable Bundle savedInstanceState) {
super.onCreate(savedInstanceState);
setContentView(R.layout.activity_binding);
}
@Override
protected void onStart() {
super.onStart();
// 绑定服务
Intent intent = new Intent(this, MyBindService.class);
// 参数2是回调函数
bindService(intent, connection, Context.BIND_AUTO_CREATE);
}
// 通过ServiceConnection接口来取得建立连接与连接意外丢失的回调
private ServiceConnection connection = new ServiceConnection() {
@Override
public void onServiceConnected(ComponentName className, IBinder service) {
MyBindService.MyBinder binder = (MyBindService.MyBinder) service;
mService = binder.getService();
mBound = true;
Log.d(TAG, "onServiceConnected: ");
}
@Override
public void onServiceDisconnected(ComponentName arg0) {
mBound = false;
Log.d(TAG, "onServiceDisconnected: ");
}
};
public void onButtonClick(View v) {
if (mBound) {
// 调用服务的public方法
// 如果此调用可能会挂起,则此请求应该发生在单独的线程中,以避免降低活动性能。
int num = mService.getRandomNumber();
Toast.makeText(this, "number: " + num, Toast.LENGTH_SHORT).show();
}
}
@Override
protected void onResume() {
super.onResume();
}
@Override
protected void onPause() {
super.onPause();
}
@Override
protected void onStop() {
super.onStop();
// 解除绑定
unbindService(connection);
mBound = false;
}
@Override
protected void onDestroy() {
super.onDestroy();
}
}
- MyBindService.java
1
2
3
4
5
6
7
8
9
10
11
12
13
14
15
16
17
18
19
20
21
22
23
24
25
26
27
28
29
30
31
32
33
34
35
36
37
38
39
40
41
42
43
44
45
46
47
48
49
50
51
52
package com.example.myService.service;
import android.app.Service;
import android.content.Intent;
import android.os.Binder;
import android.os.IBinder;
import android.util.Log;
import java.util.Random;
public class MyBindService extends Service {
private final Random mGenerator = new Random();
private static final String TAG = "xxx";
// 服务总是运行在和客户端相同的进程中,除非在清单文件中设置
public class MyBinder extends Binder {
public MyBindService getService() {
// 返回service以便客户端可以调用service的public方法
return MyBindService.this;
}
}
@Override
public void onCreate() {
super.onCreate();
Log.d(TAG, "MyBindService onCreate: ");
}
@Override
public IBinder onBind(Intent intent) {
Log.d(TAG, "MyBindService onBind: ");
return new MyBinder();
}
@Override
public boolean onUnbind(Intent intent) {
Log.d(TAG, "MyBindService onUnbind: ");
return super.onUnbind(intent);
}
@Override
public void onDestroy() {
Log.d(TAG, "MyBindService onDestroy: ");
super.onDestroy();
}
public int getRandomNumber() {
return mGenerator.nextInt(100);
}
}
Messenger
- 如果您需要让==服务与远程进程通信==,则可使用
Messenger为您的服务提供接口。 - 对于大多数应用,服务无需执行多线程处理,因此使用
Messenger可让服务一次处理一个调用。如果您的服务必须执行多线程处理,请使用 AIDL来定义接口。 - 使用
- 服务实现一个
Handler,由其接收来自客户端的每个调用的回调。 - 服务使用
Handler来创建Messenger对象(该对象是对Handler的引用)。 Messenger创建一个IBinder,服务通过onBind()将其返回给客户端。- 客户端使用
IBinder将Messenger(它引用服务的Handler)实例化,然后再用其将Message对象发送给服务。 - 服务在其
Handler中(具体而言,是在handleMessage()方法中)接收每个Message。
- 服务实现一个
- 服务会在
Handler的handleMessage()方法中接收传入的Message,并根据what成员决定下一步操作。客户端只需根据服务返回的IBinder创建Messenger,然后使用send()发送消息。 - MessengerActivity.java
1
2
3
4
5
6
7
8
9
10
11
12
13
14
15
16
17
18
19
20
21
22
23
24
25
26
27
28
29
30
31
32
33
34
35
36
37
38
39
40
41
42
43
44
45
46
47
48
49
50
51
52
53
54
55
56
57
58
59
60
61
62
63
64
65
66
67
68
69
70
71
72
73
74
package com.example.myService.activity;
import android.content.ComponentName;
import android.content.Context;
import android.content.Intent;
import android.content.ServiceConnection;
import android.os.Bundle;
import android.os.IBinder;
import android.os.Message;
import android.os.Messenger;
import android.os.RemoteException;
import android.view.View;
import androidx.appcompat.app.AppCompatActivity;
import com.example.myService.R;
import com.example.myService.service.MessengerService;
public class MessengerActivity extends AppCompatActivity {
private boolean bound = false; // 是否已绑定
private Messenger messenger = null;
private ServiceConnection connection = new ServiceConnection() {
public void onServiceConnected(ComponentName className, IBinder service) {
messenger = new Messenger(service);
bound = true;
}
public void onServiceDisconnected(ComponentName className) {
messenger = null;
bound = false;
}
};
public void sayHello(View v) {
if (!bound) return;
Message msg = Message.obtain(null, MessengerService.MSG_SAY_HELLO, 0, 0);
try {
messenger.send(msg);
} catch (RemoteException e) {
e.printStackTrace();
}
}
@Override
protected void onCreate(Bundle savedInstanceState) {
super.onCreate(savedInstanceState);
setContentView(R.layout.activity_messenger);
}
@Override
protected void onStart() {
super.onStart();
// 绑定服务
Intent intent = new Intent(this, MessengerService.class);
bindService(intent, connection, Context.BIND_AUTO_CREATE);
}
@Override
protected void onStop() {
super.onStop();
// 如果绑定了就解绑
if (bound) {
unbindService(connection);
bound = false;
}
}
@Override
protected void onDestroy() {
super.onDestroy();
}
}
- MessenagerService.java
1
2
3
4
5
6
7
8
9
10
11
12
13
14
15
16
17
18
19
20
21
22
23
24
25
26
27
28
29
30
31
32
33
34
35
36
37
38
package com.example.myService.service;
import android.app.Service;
import android.content.Intent;
import android.os.Handler;
import android.os.IBinder;
import android.os.Message;
import android.os.Messenger;
import android.util.Log;
public class MessengerService extends Service {
// 给客户端的信使以向IncomingHandler发送消息。
private Messenger mMessenger;
private static final String TAG = "xxx";
public static final int MSG_SAY_HELLO = 1;
static class IncomingHandler extends Handler {
@Override
public void handleMessage(Message msg) {
switch (msg.what) {
case MSG_SAY_HELLO:
Log.d(TAG, "MessengerService handleMessage:");
break;
default:
super.handleMessage(msg);
}
}
}
@Override
public IBinder onBind(Intent intent) {
mMessenger = new Messenger(new IncomingHandler());
Log.d(TAG, "MessengerService onBind: ");
return mMessenger.getBinder();
}
}
绑定到服务
应用组件(客户端)可通过调用
bindService()绑定到服务。然后,Android 系统会调用服务的onBind()方法,该方法会返回用于与服务交互的IBinder。绑定是异步操作,并且
bindService()可立即返回,无需将IBinder返回给客户端。如要接收IBinder,客户端必须创建一个ServiceConnection实例,并将其传递给bindService()。ServiceConnection包含一个回调方法,系统通过调用该回调方法来传递IBinder。只有 Activity、服务和内容提供程序可以绑定到服务
使用
实现ServiceConnection。
您的实现必须替换两个回调方法:
onServiceConnected()系统会调用该方法以传递服务的
onBind()方法所返回的IBinder。onServiceDisconnected()当与服务的连接意外中断时,例如服务崩溃或被终止时,Android 系统会调用该方法。==当客户端取消绑定时,系统不会调用该方法==。
调用bindService(),从而传递ServiceConnection实现。
注意:如果该方法返回 false,说明您的客户端与服务之间并无有效连接。不过,您的客户端仍应调用
unbindService();否则,您的客户端会使服务无法在空闲时关闭。当系统调用
onServiceConnected()回调方法时,您可以使用接口定义的方法开始调用服务。如要断开与服务的连接,请调用unbindService()。
当应用销毁客户端时,如果客户端仍与服务保持绑定状态,销毁会导致客户端取消绑定。更好的做法是在客户端与服务交互完成后,就立即取消客户端的绑定。这样做可以关闭空闲的服务。
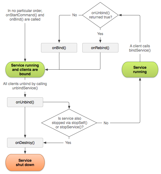
生命周期
当服务与所有客户端之间的绑定全部取消时,Android 系统会销毁该服务(除非还使用
startService()调用启动了该服务)。因此,如果您的服务是纯粹的绑定服务,则无需对其生命周期进行管理,Android 系统会根据它是否绑定到任何客户端代您管理。不过,如果您选择实现
onStartCommand()回调方法,就必须显式停止服务,因为系统现在将服务视为已启动状态。在此情况下,服务将一直运行,直到其通过stopSelf()自行停止,或其他组件调用stopService()(与该服务是否绑定到任何客户端无关)。此外,如果您的服务已启动并接受绑定,那么当系统调用您的
onUnbind()方法时,如果您想在客户端下一次绑定到服务时接收onRebind()调用,可以选择返回true。onRebind()返回空值,但客户端仍会在其onServiceConnected()回调中接收IBinder。下图说明了这种生命周期的逻辑。

